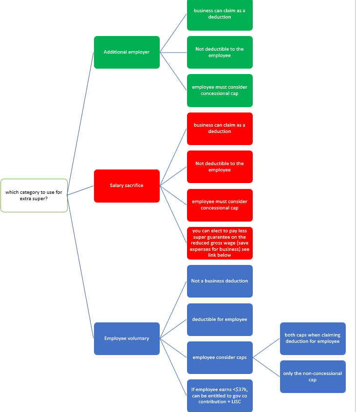
Which super category should I choose for when I want to pay extra super? #superstream
Print
Created by: Christopher Le
Modified on: Tue, 11 Feb, 2020 at 4:14 PM



Super guarantee on salary sacrifice QC 17235 Last modified: 19 Feb 2018

https://ttrancpa-my.sharepoint.com/personal/chris_ttran_com_au/Documents/Office%20sharepoint/ADMIN/0.%20moved%20to%20freshdesk/super%20diagram.xlsx?web=1
Christopher is the author of this solution article.
Did you find it helpful?
Yes
No
Send feedback Sorry we couldn't be helpful. Help us improve this article with your feedback.